Welcome to the Auditory Development and Connectomics Laboratory at the University of South Florida
Studying the development of neural circuits and the construction of connectomes, or neural wiring diagrams, at nanoscale resolution
Brain Development
Neural circuit formation is an under-appreciated complete transformation of tissue structure, involving axon extension, the formation of exuberant neural connections, pruning of supernumerary inputs, glial cell proliferation and maturation, and vascular remodeling. These events are coordinated by a multitude of intrinsic and extrinsic factors, which are not well-understood as an integrated process with cellular physiology and anatomy. The ADCL approaches this topic in a unified manner and utilizes innervation of the medial nucleus of the trapezoid body (MNTB) by the calyx of Held (CH) nerve terminal as a model. The CH is the largest mammalian nerve terminal and represents a powerful developmental model for studying synaptic formation and strengthening.
A few (of many) open questions addressed by the ADCL:
- Factors that initiate rapid calyx growth and synapse formation early in development
- Coordination of neural circuit formation by extrinsic factors, such as vascular expansion and myelination
- The role of pre and post synaptic communication during nerve terminal growth and competition
Techniques
Multi-color confocal microscopy • Lattice light sheet microscopy • Multiphoton microscopy • Volume electron microscopy • Electrophysiology • Ca2+ imaging • Viral vector injections • 3D virtual reality tools
Connectomics
The cochlear nucleus (CN) of mammals and birds (and several other Classes) is the front-end processor for acoustic information in the CNS. Despite considerable study, a systematic census of CN cell types, as well as their peripheral innervation and local connectivity, has not been provided for any species, thereby preventing wholistic understanding of CN function. The ADLC is working to deliver the connectome of the normal, adult mouse CN at ultrastructural resolution and implement pipelines for large-scale models of neural activity across the CN.
A few (of many) open questions addressed by the ADCL:
- Auditory nerve fiber convergence onto each CN cell type
- Intrinsic neural circuit structure by cell type and compartment
- Defining the synaptic organization of granule cell domains
Techniques
Light microscopy • Volume electron microscopy • Semi-automated image segmentation and neuron classification • Graph theoretical analysis of connectomes • 3D virtual reality tools

Innovation
Progress in science depends on new techniques, new discoveries and new ideas, probably in that order.
- Sydney Brenner
As part of the ADCL, lab members are encouraged to consider innovative improvements to their methods and their potential commercialization. An example is syGlass 3D VR software (www.syglass.io), which grew out of the need to visualize and work with complex 3D images. An R21 grant led to an initial software product that was later deemed commercializable, and is now supported by NIH Brain Initiative SBIR funding. The lab uses syGlass for file management, collaboration, and analysis, as a daily example of how good ideas can change the way we work. Our next lab discussion of ideas could take your concept into the workflow and then to the marketplace!


A screenshot of the syGlass interface, which is easy to use and enables users to easily choose between multiple 3D images.

The multiplayer function in syGlass allows lab members to meet in VR to discuss data. Using this unique function, ADCL holds lab meetings in VR, resulting in an extremely inventive way to visualize and work with 3D image volumes.

Lab Members and Collaborators

George Spirou - Principal Investigator
Professor / Department of Medical Engineering
Education:
M.S., Indiana University, Physiology
Ph.D., University of Florida,
Neuroscience
Postdoctoral Fellowship,
Johns Hopkins University,
Biomedical Engineering
Email: gspirou@usf.edu
From the time of his graduate training, George has maintained an interest in structure-function relationships in the developing and mature nervous system. His interests wandered into neuroscience from an undergraduate study of physics and philosophy and post-graduate work in physiology. After completing his doctoral degree in neuroscience, and fellowship in biomedical engineering, he led the formation of the Center for Neuroscience at West Virginia University (John W. and Jeannette S Straton Research Chair). The Spirou lab recently moved to join the new Department of Medical Engineering at the University of South Florida (USF). The newly built lab is designed to store and process big imaging data sets, develop tools (3D virtual reality) for their analysis, and conduct functional studies of the developing brain. In his free time, George enjoys history and historical fiction in any medium and running or biking in the beautiful Tampa Bay weather.

Nikollas Benites - Postdoctoral Fellow
Education: Ph.D., University of São Paulo, Brazil, Human Physiology
Email: nikollasbenites@usf.edu
Nikollas initially studied pharmacology and the effects of pharmaceuticals in ion channels. He became interested in neuroscience after taking an electrophysiology class with his supervisor in Brazil. His PhD studies focused on auditory development, precisely how the fusiform neurons from the dorsal cochlear nucleus develop. He contacted Dr. Spirou's lab through his previous advisor, who happened to have published with Dr. Spirou before and was studying similar topics. Nikollas worked in a pharmacy during his graduate studies and has been particularly interested in the contrast in rules and regulations for certain compounds in the United States as opposed to Brazil. In his spare time, Nikollas enjoys playing acoustic guitar, swimming, and playing online games.

Dan Heller - Postdoctoral Fellow
Biomedical Engineering Ph.D. Program
Education:
B.S., University of Nevada-Reno, Mechanical Engineering
M.S., University of South Florida, Biomedical Engineering
PhD., University of South Florida, Biomedical Engineering
Email: dheller@usf.edu

Morgan Amick - Graduate Student
Biomedical Engineering Ph.D. Program
Education: B.S., West Virginia University, Biomedical Engineering
M.S., University of South Florida, Biomedical Engineering
Email: emamick@usf.edu
Morgan was a member of the third graduating class from the biomedical engineering program at WVU, which lead to a variety of unique experiences. She was able to work on several engineering projects during her undergraduate career, including designing and implementing a prototype for a dual-modality micro-CT/PET scanner used to determine surgical margins during breast tumor excision. She joined Dr. Spirou's lab in the spring semester of her sophomore year as an undergraduate tracer and quickly developed a passion for neuroscience. She cultivated this passion by continuing her work in the lab for the next 2.5 years and worked her way up to an undergraduate group leader position. After graduation, she decided to continue her education and joined Dr. Spirou after his move to USF. Her interest focuses on glial cell biology, morphology, and development, with an emphasis on astrocytes. In her free time, Morgan loves to travel, read, and volunteer at Clearwater Marine Aquarium on weekends.
Etienne Labastie - Graduate Student
Biomedical Engineering Ph.D. Program
Education: B.S. University of South Florida, Biomedical Engineering
M.S., University of South Florida, Biomedical Engineering
Email: etiennelabas@usf.edu

Audrey Gabbard - Graduate Student
Biomedical Engineering M.S. Program
Education: B.S. University of South Florida, Biomedical Engineering
Email: agabbard1@usf.edu
Audrey is a native to Tampa, FL and is a proud Bull who completed her Bachelor's of Science in biomedical engineering. She was directed to Dr. Spirou’s lab and research by Dr. Frisina in the fall of 2020. For the remainder of her undergraduate career, she worked under Morgan’s supervision tracing to reconstruct developmental astrocytes at multiple timepoints; this solidified Audrey’s enthusiasm for visualizing the brain through medical imaging. She is an active member in the USF community serving as a College of Engineering Ambassador. After a long day, she loves nothing more than going home and watching her comfort shows, New Girl or Brooklyn Nine-Nine, while cuddling with her cat. Audrey is conducting a Master’s thesis with Dr. Spirou where she’ll learn new techniques and execute experiments studying the development and connectomics of neurons and glial cells, laser confocal microscopy, electron microscopy and two-photon microscopy. Her project is applying expansion microscopy to analyze cellular morphology and connectivity in the cochlear nucleus.

Nahian Nabiha Hossain - Postbacc Researcher
Education: B.S. University of South Florida, Biomedical Engineering
Email: nahiannabiha@usf.edu

Malik Zekri - Undergraduate Researcher
Education: B.S. Computer Engineering & Applied Mathematics, Minor in Biology (Class of 2026)
Email: zekri2@usf.edu
Malik’s experimentation with VR game development and long-standing interest in cognitive neuroscience made Dr. Spirou’s lab a perfect fit. Currently, he is working on applying machine and deep learning techniques along with high-throughput image processing to automate organelle recognition and cell segmentation for 3D reconstruction. He also develops user-friendly data systems and tools for ADCL researchers to easily access lab data. Currently studying computer engineering and applied mathematics with a minor in biology, Malik hopes to study the computational principles of neural circuits with the goal of understanding how neural circuit topology enables specific cognitive functions, and use that understanding to develop biologically inspired AI and neuromorphic hardware, as well as design therapies for neurological disorders. In his free time, Malik enjoys sports, music, and spending time with friends and family.

Scott Payne - Research Associate
Education: B.S., West Virginia University, Mathematics
M.S., West Virginia University, Mathematics
Email: spayne7@mix.wvu.edu
Scott has conducted academic research in the emerging field of network science for nearly ten years. He began his interest in networks as an undergraduate in mathematics at West Virginia University and eventually earned a master's degree. Currently, Scott leads a research group that focuses on the development of new mathematical algorithms for the purpose of understanding the relationship between network architecture and biological function in neurons and their representations in connectomic data.
Undergraduate Research Team
Team Brain Development
Veda Madem, Biomedical Engineering, Class of 2027
Jumana Ahmed, Biomedical Engineering, Class of 2028
Aafreen Nishad, Biomedical Sciences, Class of 2027
Team Connectomics
Elizabeth Boss, Biomedical Engineering, Class of 2028
Iris Jiminez-Domingo, Biomedical Engineering, Class of 2026
Isabella Vuong, Biomedical Engineering, Class of 2027
Jomana Ibrahim, Biomedical Engineering, Class of 2026
Katie Nguyen, Biology, Class of 2025
Miriam Elmassry, Biomedical Science, Class of 2027
Nafis Abdullah, Biomedical Engineering, Class of 2027
Samantha Visconti, Biomedical Engineering, Class of 2026
Sarah Schwartzkopf, Biomedical Engineering, Class of 2027
Tasnia Mahsin Simin, Biomedical Enigneering, Class of 2028
Team Segmentation
Abdul-Malik Zekri, Computer Engineering/Math, Class of 2026
Anthony Rivera-Melgar, Biomedical Engineering, Class of 2026
Soham Shirolkar, Biomedical Engineering, Class of 2027
Want to join our Undergraduate Research Team?
We are excited to hear from proactive, hard-working young scientists who want the opportunity to work in a laboratory environment. Any interested undergraduates can send their resume/CV and unofficial transcripts to Morgan Amick (emamick@usf.edu) or Dr. Spirou (gspirou@usf.edu).
Collaborators

Gianfranco Doretto, Ph.D.
Lane Department of Computer Science and Electrical Engineering
West Virginia University
Lab Website/Contact:
https://www.statler.wvu.edu/faculty-staff/faculty/gianfranco-doretto

Mark Ellisman, Ph.D.
Department of Neuroscience
University of California, San Diego
Director, National Center for Microscopy and Imaging Research
Lab Website/Contact:

Edgar Fuller, Ph.D.
Department of Mathematics and Statistics
Associate Director of the STEM Transformation Institute
Florida International University
Lab Website/Contact:
https://case.fiu.edu/about/directory/profiles/fuller-edgar.html

Paul Manis, Ph.D.
Department of Cell Biology and Physiology
University of North Carolina, Chapel Hill
Lab Website/Contact:

Peter Mathers, Ph.D.
Departments of Biochemistry, Neuroscience
West Virginia University
Lab Website/Contact:

Henrique von Gersdorff, Ph.D.
Vollum Institute
Oregon Health and Sciences University
Lab Website/Contact:
https://www.ohsu.edu/vollum-institute/henrique-von-gersdorff-phd

Samuel M. Young, Ph.D.
Department of Anatomy and Cell Biology, Otolaryngology
University of North Carolina
Professor of Pediatrics; Director, UNC Gene Therapy Center
Lab Website/Contact:
https://www.med.unc.edu/pediatrics/people/samuel-m-young-jr-phd/

CQ Zhang, Ph.D.
Department of Mathematics
West Virginia University
Lab Website/Contact:
https://mathematics.wvu.edu/faculty-and-staff/faculty-directory/
Lab Alumni
Recent Graduate Students and Postdoctoral Fellows
Ashley Brandebura, Ph.D. • Postdoctoral Fellow, Salk Institute for Biological Studies
Florin Chirila, Ph.D., Postdoctoral Fellow • President and CSO, Spot DX LLC
Paul Holcomb, Ph.D. • Research Engineer, Battelle Memorial Institute, NETL Morgantown
Brian Hoffpauir, Ph.D., Postdoctoral Fellow • Director of Operations, Smithers Avanza, Inc.
Dakota Jackson, Ph.D. • Postdoctoral Fellow • Key Account Manager - BioPharma, ZEISS
Garrett Jones, M.D., Resident Fellow • Resident, Otolaryngology, West Virginia University
Brian Kellermeyer, M.D., Resident Fellow • Assistant Professor, Otolaryngology, West Virginia University
Matthew Kersting, M.S. • AI / Machine Learning Engineer III, CrowdStrike
Douglas Kolson, Ph.D. • Postdoctoral Fellow, West Virginia University
Glen Marrs, Ph.D., Postdoctoral Fellow • Microscopy Core Facility Director, Wake Forest University
Michael Morehead, M.S. • CEO, IstoVisio, Inc.
Kevin Rowland, Ph.D. • Clinical Professor, University of Houston
Scott Shapiro, M.D., Resident Fellow • Fellow, Otolaryngology, University of Cincinnati
Jesse Thompson, Ph.D. • Research Assistant Professor, Medicine, West Virginia University
Jonathan Wu, M.D., Resident Fellow • Private Practice
Raakhee Shankar, Ph.D., Postdoctoral Fellow • Associate Core Scientist, Oregon Health & Science University

Recent Publications

Heller DT, Kolson DR, Brandebura AN, Amick EM, Wan J, Ramadan J, Holcomb PS, Liu S, Deerinck TJ, Ellisman MH, Qian J, Mathers PH, Spirou GA. Astrocyte ensheathment of calyx-forming axons of the auditory brainstem precedes accelerated expression of myelin genes and myelination by oligodendrocytes. J Comp Neurol. 2024.

Spirou GA, Kersting M, Carr S, Razzaq B, Yamamoto Alves Pinto C, Dawson M, Ellisman MH, Manis PB. High-resolution volumetric imaging constrains compartmental models to explore synaptic integration and temporal processing by cochlear nucleus globular bushy cells. eLife. 2023.

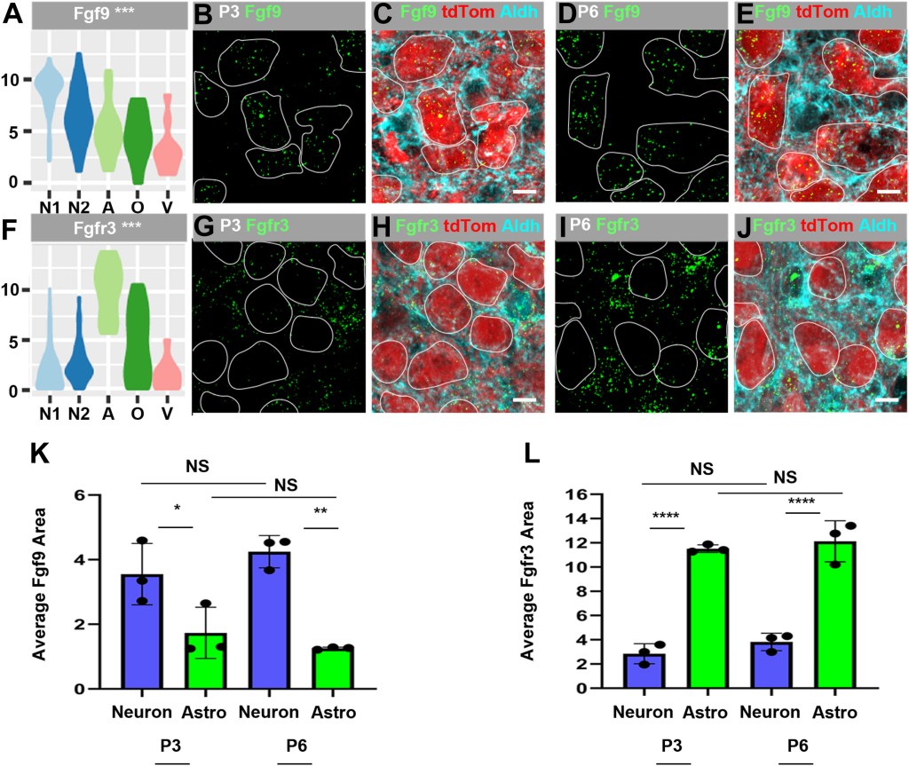
Brandebura A, Kolson D, Amick E, Ramadan J, Kersting M, Nichol R, Holcomb P, Mathers P, Stoilov P, Spirou GA. Transcriptional profiling reveals roles of intercellular Fgf9 signaling in astrocyte maturation and synaptic refinement during brainstem development. JBC. 2022.

Payne S, Fuller E, Spirou GA, Zhang CQ. Automatic Quasi-Clique Merger Algorithm — A hierarchical clustering based on subgraph-density. Physica A: Statistical Mechanics and its Applications. 2022.

Payne S, Fuller E, Spirou GA, Zhang CQ. Diffusion profile embedding as a basis for graph vertex similarity. Network Science. 2021.

Jackson D, Holcomb PH, Ellisman M, Spirou GA. Two Types of Somatic Spines Provide Sites for Intercellular Signaling During Nerve Terminal Growth and Maturation. Synapse. 2021. Cover Art.

In the news...
August 2025
Dan Heller headed to Charlottesville
Dan Heller headed to Charlottesville: Dan joined the lab of Dr. Ashley Brandebura at the University of Virginia as a Postdoctoral Researcher. He will be investigating the role of astrocytes in neurodevelopmental and neurodegenerative diseases.

June 2025
Sophomore, Veda Madem, receives grant from Histochemical Society
USF biomedical engineering major Veda Madem received a grant from the Histochemical Society to support her research under PhD candidate, Emily Morgan Amick. Her project, "Astrocyte Population Dynamics in the Developing Mouse Auditory Brainstem", focuses on how astrocytes in the medial nucleus of the trapezoid body (MNTB) are regulated during early developmental ages.
Using fluorescence microscopy, genetic labeling, and machine learning-based image analysis, Veda is tracking astrocyte population dynamics at key developmental stages to better understand how glial cells contribute to auditory circuit formation.

April 2025
Morgan advances and wins poster competition for state of Florida!
Morgan traveled to FAU campus to present her poster amongst other graduate students from around Florida. She won 1st place in the Engineering, Technology, and Computer Science category.

March 2025
Undergraduate lab member is named Goldwater Scholar
Malik was awarded the Barry Goldwater Scholarship, a nationally prestigious scholarship recognizing outstanding undergraduate researchers in STEM fields, for work spanning semi-automated mitochondria segmentation workflows here at the ADCL to biologically-inspired neural circuit modeling with Dr. Ankur Mali.

ADCL has strong presence at USF Graduate Student Symposium
Nik, Morgan, Etienne, and Audrey each presented their work at the USF Graduate Student Symposium. In addition to the posters, Morgan was invited to give a special presentation based off of her abstract to a select committee for judging. She went on to win in her category!

February 2025
Malik is heading to Cold Spring Harbor Laboratories for the summer
Malik was accepted to the Cold Spring Harbor Laboratory (CSHL) Undergraduate Research Program (URP) for Summer 2025. He will work in the Zador Lab on a project developing a generalized model of neuromodulation in artificial neural networks for efficient generalization across related tasks. This experience will further strengthen his foundation in neural computation and support his contributions to the Spirou Lab's efforts in modeling, analyzing, and interpreting the functional architecture of neural circuits.

June 2024
Congratulations to Dr. Dan Heller on completing his PhD!
Dan Heller successfully defended his Dissertation titled "The Role of Spontaneous Activity in Maturation of the Calyx of Held Nerve Terminal and Its Synaptic Target in the Medial Nucleus of the Trapezoid Body". This achievement marks the culmination of years of work involving principles of electrophysiology, developmental neuroscience, and connectomics in the largest nerve terminal in the mammalian brain. His findings contribute not only to auditory neuroscience but also to broader questions about how sensory systems fine-tune their connections during critical developmental windows. Congratulations, Dr. Heller, on this major milestone and for your contributions to our understanding of neural circuit development!

Malik's Poster at BRAIN Initiative Conference
Malik presented a poster at the 10th Annual Brain Research through Advancing Innovative Neurotechnologies (BRAIN) Initiative Conference titled “Automated proofreading Workflow for the Instance Segmentation of Mitochondria in Serial Section Electron Microscopy Image Volumes via Machine Learning”. The project extended our novel workflow by using machine learning to further decrease human time and effort required to proofread mitochondria instance segmentations.

February 2023
Malik's Poster at ARO
Malik presented a poster at the Association for Research in Otolaryngology (ARO) 46th Annual MidWinter Meeting titled “Proofreading Workflow for the Semantic Segmentation of Mitochondria in Serial Section Electron Microscopy Image Volumes.” The project developed a novel workflow for accelerating the time required to proofread mitochondria instance segmentations.

September 2022
Raakhee Shankar returns from training at NCMIR
Raakhee spent 2.5 months working at the National Center for Microscopy and Imaging Research (NCMIR) at University of California, San Diego. Raakhee trained with leading electron microscopy experts and gained valuable experience in ultramicrotomy, imaging, and data analysis. The data collected by her on this trip will be used for future publications for on going projects in the lab as well as for collaborative work with Henrique von Gersdorff.

April 2022

Bob Nichol leaves the ADCL to take a position with Flywheel Partners
Bob worked as the lab manager for the ADCL for almost two years before taking a position as a medical writer for Flywheel Partners to pursue his career in medical writing. While he will be missed, ADCL wishes him the best of luck in his next endeavor!
March 2022
Dakota Jackson leaves the ADCL to take a position with Zeiss
After more than a decade as a grad student and postdoc in the ADCL, Dakota took a great new job as a microscopist specialist at Zeiss. This new adventure will take him to the opposite coast, as he will live and work in the San Fransisco Bay area. We thank Dakota for his hard work and inquisitive nature and wish him good luck going forward!

November 2021

Dan Heller defends his thesis proposal
Dan officially became a dissertator. He successfully passed his qualifying exam on 11/15/2021. This included defending his thesis proposal to his committee. Additionally, Dan will use the data he has produced over the last year to submit an NIH F31 grant. Good job, Dan!
2-photon microscope installed in the ADCL
The ADCL officially has a new Scientifica 2-photon microscope installed. The 2-photon includes an Insight Dual laser, with fixed and tunable laser lines to allow for photostimulation. The SliceScope upright microscope includes a motorized frame, objectives, and condensor for imaging deep into brain sections. The setup also includes a double PatchStar Micromanipulator System for electrophysiology.

Philosophy
We strive to promote a supportive, creative environment that fosters learning and innovation. We are excited to provide opportunities to students who possess a strong work ethic and an inquisitive spirit. We welcome individuals from all backgrounds and work to promote an environment of equality. For any employment-related questions, please contact the ADCL principal investigator, Dr. George Spirou, at gspirou@usf.edu.
Graduate Students
The ADCL is recruiting graduate students. We are seeking motivated, hard-working students willing to think broadly and deeply about fundamental topics in brain research. Our lab offers the opportunity to learn a variety of techniques that span a multitude of disciplines. We bring together expertise in biomedical research, engineering, mathematics, and computer science, providing students having different backgrounds and expertise a great environment to thrive and learn from each other. Students will be exposed to a plethora of hands-on, wet lab techniques, as well as microscopy, data analytics, machine learning, coding, and science communication. Please contact Dr. Spirou (gspirou@usf.edu) for more information.
Biomedical Engineering Ph.D. program
https://www.usf.edu/engineering/bme/graduate/doctoral-program-resources.aspx
ADCL Laboratory Manager
Applications open
The ADCL is recruiting a laboratory manager. The ADCL manager oversees, with the principal investigator (PI), the activities of all laboratory personnel by supervising the design and timeliness of data collection and analysis. Additionally, the ADCL manager conducts their own experiments, which includes processing of brain tissue for light and electron microscopy. Finally, the ADCL manager works with college personnel to manage and reconcile budgets, assists with writing manuscripts and grant applications, makes sure all internal and external compliance documents are submitted and up to date, and works with the PI to replace or order new, major equipment items. Please contact Dr. Spirou (gspirou@usf.edu) for more information.
Postdoctoral Fellow - Brain Development
Applications open
The ADCL is recruiting a Postdoctoral Fellow to pursue studies in developmental neuroscience. Our approach is wholistic, treating neural circuit formation as a transformation of whole-tissue structure that includes neurons, glia, and vascular cells. This person will utilize optical (2P Ca imaging, optogenetics) and electrophysiological methods to manipulate and monitor multiple cells and cell types simultaneously at perinatal ages to study the formation of the calyx of Held, the largest nerve terminal in the mammalian brain. Candidates with an entrepreneurial spirit can benefit from interaction with our startup company, syGlass (www.syglass.io), and implement new lab methods based in 3D VR/AR for data analytics and science communication. Please contact Dr. Spirou (gspirou@usf.edu) for more information.
Working at the University of South Florida
Members of the AAU
USF joined the Association of American Universities (AAU) in June of 2023 establishing this university to be on the "leading edge of innovation, scholarship, and solutions that contribute to scientific progress, economic development, security, and well-being."
Student Population
USF has a student population of over 45,000, with close to 10,000 graduate students across a variety of programs. It is one of the most diverse universities in the country, as 40% of the student population are African American, American Indian, Asian, Hispanic, Native Hawaiian or Other Pacific Islander, or multiracial, with 146 countries being represented.
Fastest rising university in America
USF is the fastest-rising university in America, according to U.S. News and World Report’s 2022 Best Colleges rankings. Over the past ten years, USF has risen 67 spots among all universities and 48 spots among public universities, more than any other university in the country.
Research at USF
USF is one of three R1 Doctoral Universities in Florida. This designates USF as a university with very high research activity. The focus on research has enabled USF to become a preeminent university for innovating and developing new technologies. With 123 new U.S. utility patents granted in 2020, USF is eighth among American public research universities and 15th among all universities worldwide in generating new patents. Moreover, due to the hard work of USF faculty, staff, and students, the state recently approved a $55 million recurring increase to USF's operational budget, including new funds for all three campuses and USF Health. This investment will help USF continue a trajectory toward its strategic goals, including investing in student and faculty success, building the research profile, and making a greater impact on the community. Ultimately, the goal is for USF to become a Top-25 public university.
Living in the Tampa Bay Area
Local Beaches
Tampa Bay is home to multiple, world-famous beaches. US News and World Report ranks St. Petersburg Beach as the #14 best beach in America! And Clearwater Beach is not far behind! There are a handful of amazing beaches within an hour of Tampa. There are also a handful of great dog beaches, including Fort De Soto State Park.
Amazing Weather Year Round
Tampa Bay typically has around 250 sunny days per year, making it an ideal playground for outdoor enthusiasts. Residents are very active and have access to various hiking and biking trails. There are also a number of fun aquatic activities in the ocean and local rivers, including snorkeling, standup paddleboarding, and kayaking. Additionally, a wide variety of wild birds and abundant sea life offer unique experiences for animal lovers.
Growing Tech Hub
Tampa is quickly growing into Florida's tech capital. According to Forbes, Tampa is the most rapidly emerging tech city in the U.S., with over 50 software and IT companies. Tampa accounts for one-quarter of the tech jobs in Florida, as over 2000 tech jobs were created last year alone. This has led to a variety of high-profile real estate investors investing money in tech-based real estate throughout Tampa.
Entertainment
Tampa is home to three successful professional sports teams, and two of them, the Buccaneers and Lightning, have recently won championships. Whether going to games or watching them at a local sports bar, Tampa fans are passionate and fun and love their team! Multiple music venues host high-profile musical artists from every genre. The bay area also has several art and history museums, including the famous Dali Museum in St. Petersburg.
University of South Florida
4202 E. Fowler Ave.
Tampa, FL 33620
Auditory Development and Connectomics
Laboratory,
12030 USF Cherry Dr.
Interdisciplinary Sciences Building
Room 7037
Tampa, FL 33620
Contact:
Dr. George Spirou
813-974-1027
gspirou@usf.edu







ADCL at the University of South Florida
